Professor Benjamin Gregg from the Department of Government at the University of Texas at Austin delivered a special lecture on 'Indigeneity: A Social Construct of Indeterminate Meaning with Political Potential' organised by Centre for Tribal Law, Policy and Justice, NLUJA, Assam in collaboration with IQAC, NLUJA, Assam.
Centre for Tribal Law, Policy and Justice
The Centre for Tribal Law, Policy and Justice aspire to contribute in the nation building by looking inwards and introspect on how the notion of justice for tribal women, children and indigenous tribal communities in the region will be best served and secured. As an initialization process towards ensuring inclusive growth for the tribal communities in the region the center endeavors to create an ambience of holistic approach towards tribal issues from dimensions of sociology of law in tandem with the constitutional spirit of equality and fraternity among the diverse communities in the region.
Mandate of the Centre:
- To take up research activities in the core areas of tribal customary laws and institutions.
- To take up projects for grants from Government- Central and State.
- To engage in compilation and research publications of tribal customary laws and institutions.
- To conduct webinar, seminar, conferences and consultancy in matters pertaining to tribal law, policy and justice.
- To sign Memorandum of Understanding, MoU, with reputed government and other institutions in India and abroad.
- To create awareness programmes for tribal policy, gender justice among tribal women and children, and how to access to rights and remedies within the broad framework of customary laws and justice in matters pertaining to civil and public laws.
- To coordinate with other Centres of NLUJAA on relevant areas of research.
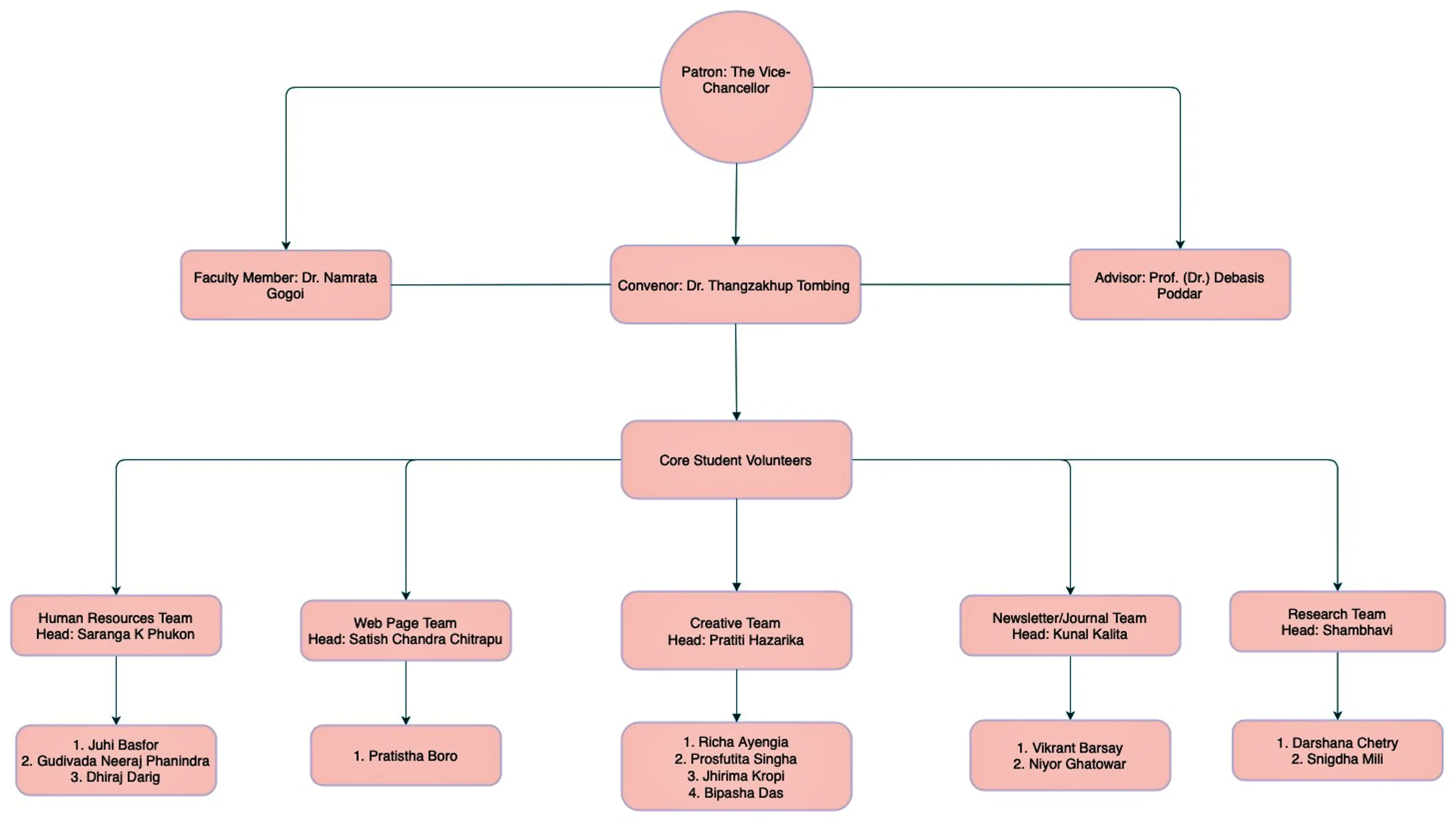
Centre's Organogram:

The Team:
Publications
Events
Professor Benjamin Gregg from the Department of Government at the University of Texas at Austin engaged in an enriching interaction with the faculty members of the National Law University and Judicial Academy (NLUJA), Assam organised by Centre for Tribal Law, Policy and Justice, NLUJA, Assam in collaboration with IQAC, NLUJA, Assam.
Dr. T. Tombing, Assistant Professor of Law and Convenor of Centre for Tribal Law, Policy and Justice at National Law University, Assam, inspired students of Rayburn High School, New Lamka, Churachandpur, Manipur to look into the prospects and practice of law.
